Southern African nation goes digital

At Zoho Corp., we don’t just internalize the paper-light approach, we also help other customers to adopt digitalization, save paper, and streamline their IT processes. Be it an enterprise, an SMB, or in this case, an administration, we strive to provide the right tools to maximize the customer’s potential. A Southern African government, whose operations were entirely dependent on paper, decided to implement cloud solutions and transition to 100% digital operations. They implemented ManageEngine’s help desk, mobile device management, and network monitoring solutions.

The government has five offices and 29 ministries including Agriculture, Labor, and Finance. The problem, however, was that they lacked a basic e-governance structure.

Paperless government

Hardware acquisition: Service request

The government has a vertical hierarchy of multiple ministries reporting to the Prime Minister’s Office (PMO). The government purchased the managed service provider (MSP) edition of ServiceDesk Plus for their help desk. The PMO acts as the MSP, rendering services by considering each ministry as an account with different technicians. The PMO monitors overall activity and maintenance.

Each ministry has an IT minister, secretary, deputy, department head, and technician. Let’s say a technician from the Finance ministry needs a server. How would this process work on paper? The technician raises a request. The request goes to their boss, who prepares a proposal. This proposal should contain:

  • Purpose
  • Specification
  • Budget

This proposal is then sent to the Finance ministry’s IT team director. From there, it goes through the entire chain of command (IT Dept head > Director > Deputy secretary > Secretary > PMO secretary) before it finally reaches the PMO’s sysadmin. They check if an existing server can be decommissioned and repurposed or if a new one should be purchased.

This is where we identified the first problem. Once the technician allots a server to the ministry, the acknowledgment letter is sent up the same chain of command, just to confirm the approval. Each level of approval involves a set of papers. In short, every person in the chain has to sign a set of documents twice for the same request.

Another challenge with this system was the time required for each request. Since it required the cooperation of at least five dignitaries (twice over), a single server request would take nearly two months for resolution.

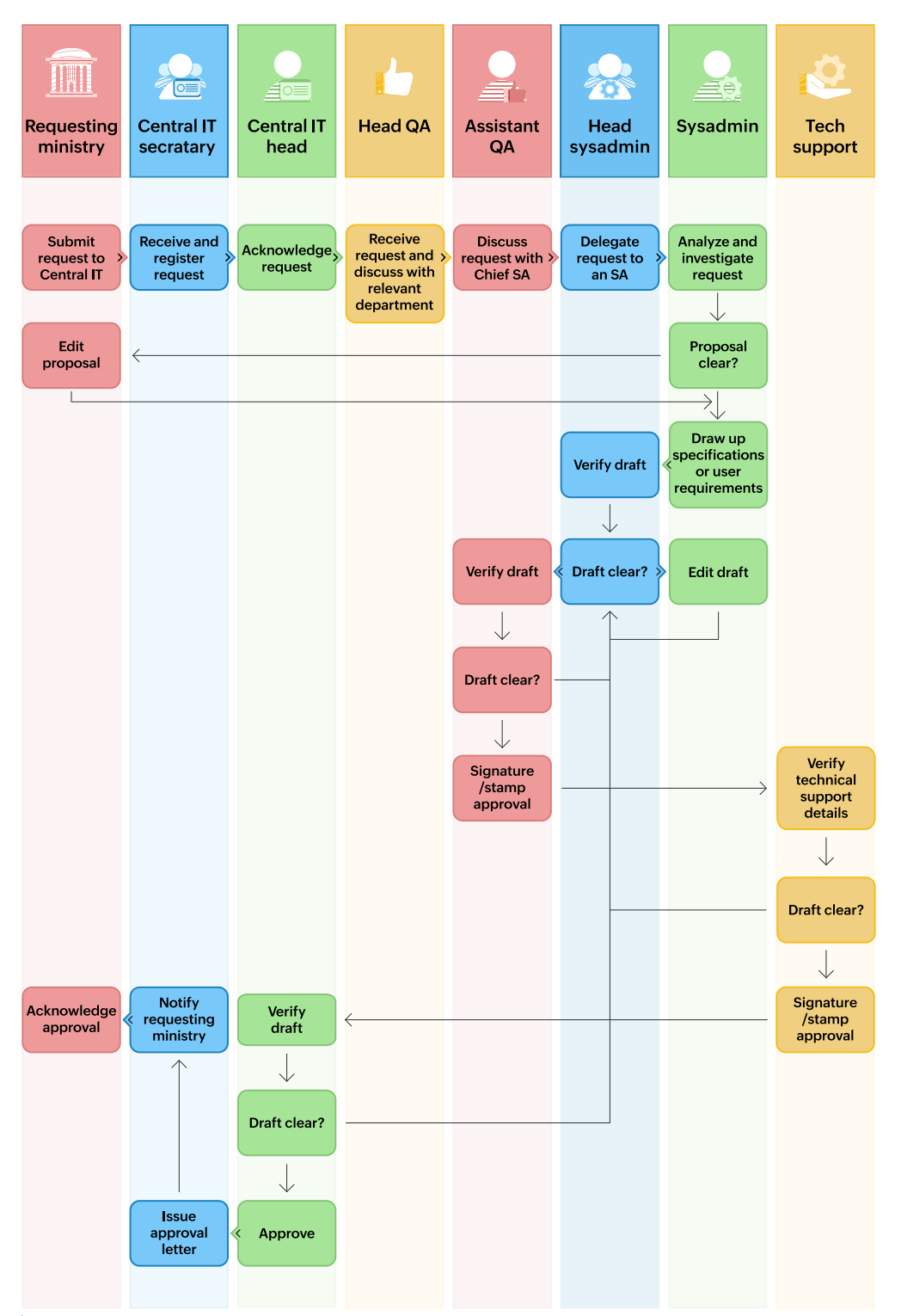
Approval system workflow diagram

After thoroughly analyzing the government’s requirements, we implemented a digital, multi-approval system on their help desk. When the request goes to the designated authority, they can simply check a box for approval and send it to the next person in the chain of command. The approvals can be revised and modified based on their needs. The final decision-making power remains with the PMO, where a technician will assign a server after review.

At this stage, we also re-evaluated the acknowledgment process. Each document required proof that the concerned authority has seen the response from the PMO, which meant a signatory at every step. This was also required for audits. However, with a digital system, we could simplify and remove the entire section. Now, the authorities can view the documents online and be kept in the loop. This digitization also makes audits easier.

The government has cut the request resolution time down to one week by eliminating paper signatures and maintaining documents online.

Tax collection: Incident management

Tax collection offices in this Southern African country are scattered across small towns and cities. Taxes are filed on paper and sent to the central office in the capitol. When a citizen raises an issue at any branch, it is communicated to the central branch via post. Rectification goes back and forth and could take weeks due to poor road connectivity. It is also a waste of time and resources, but the department was concerned about needing a paper trail for audits and decided not to opt for e-mail services. Unfortunately, this system proved to be ineffective for the developing nation.

To combat this, they implemented a help desk and enabled ticket creation for all offices. Now, a ticket is raised with the citizen’s information and complaint. The head office can view and resolve the issue and revert to the branch involved, thereby eliminating the use of paper in the back end. The only place paper is still in use is for citizens to raise an issue or file taxes, on account of varied access to computers or internet.

Problems during implementation:

  • Since offices are spread across the country, it was difficult to coordinate between them, gain a better understanding of their requirements, and implement solutions accordingly. Dignitaries were also often occupied with pressing matters that delayed the overall process.
  • Ministries have anywhere between a dozen to hundred processes. For each process, we created clear documentation with screenshots to give them a step-by-step guide for their respective roles. Members of the government, including the Central IT team, did not have exposure to ITSM solutions or a strong technical background.

After months of dedicated effort from the implementation team, we achieved a successful transition to a paper-light environment for the nation’s administration. This has resulted in faster issue resolution, efficient monitoring and recording of information, and an overall improvement in the interaction between the government and its citizens.

Putting together your sales enablement starter kit

Introduce your inbox to a whole new perspective

By clicking 'keep me in the loop', you agree to processing of personal data according to the Privacy Policy.