Ultimo aggiornamento: 31 marzo 2021
- Identifica il motivo per cui vuoi implementare la gestione dei cambiamenti ITIL
- Comprendi l'importanza della gestione dei cambiamenti
- Identifica cos'è la gestione dei cambiamenti ITIL e i suoi tipi
- Definisci i ruoli e le responsabilità nella gestione dei cambiamenti
- Progetta il flusso del processo di gestione dei cambiamenti ITIL
- Misura i KPI della gestione dei cambiamenti
Introduzione

Tutti sanno che il cambiamento non è mai facile, ma spesso è necessario. L'affermazione è vera più che mai per l'IT.
Una solida funzionalità di gestione dei cambiamenti ti aiuterà ad aumentare la tua maturità ITSM, ad uscire dalla "modalità antincendio", ad allineare l'attività IT con gli obiettivi aziendali e a trasformare l'IT da fornitore di servizi a innovatore aziendale. Tuttavia questi benefici non sono facili da ottenere. La gestione dei cambiamenti è uno dei processi ITIL® più difficili da gestire. Perché? Perché la gestione dei cambiamenti è un processo ITSM che ha bisogno del giusto mix di persone, processi e tecnologie.
Quando si tratta di gestione dei cambiamenti, l'"implementazione" non è la fine, ma solo l'inizio.
Pensate alla gestione dei cambiamenti ITIL come a uno sgabello a tre gambe. Se una delle gambe è debole, lo sgabello cede. Le guide ITIL si concentrano molto sulla terminologia e sui processi, ma contengono pochi consigli pratici sull'effettiva attuazione di ogni processo. Questa invece elenca gli step necessari per implementare un solido processo di gestione dei cambiamenti.
In primo luogo, una rapida definizione di cambiamento: L'aggiunta, la modifica o la rimozione di qualsiasi cosa possa avere un effetto sui servizi IT.
Questa definizione solleva tre questioni relative al cambiamento:
- Perché: Il motivo del cambiamento. Qual è il vantaggio commerciale che speri di ottenere con il cambiamento?
- Cosa: Le modifiche interesseranno l'hardware, il software, l'architettura del sistema, un processo, la documentazione o una combinazione di questi elementi?
- Impatto: Quali sono le possibili conseguenze negative dei cambiamenti (tenendo conto delle complesse interdipendenze dei sistemi informatici di oggi), e come evitarle?
Una solida funzionalità di gestione dei cambiamenti si basa su una comprensione approfondita di questi tre aspetti. In sostanza, implementare un processo di gestione dei cambiamenti di successo significa porre le domande giuste e avere le persone, il flusso di lavoro e le tecnologie giuste per ottenere risposte in modo rapido ed efficiente. Le domande giuste di solito includono:
- Qual è il costo del cambiamento?
- Il beneficio è superiore al costo?
- Qual è la priorità commerciale del cambiamento?
- Come possiamo attuare il cambiamento?
- Chi attuerà il cambiamento?
- Quando dovremmo attuare il cambiamento?
- Cosa facciamo se il cambiamento non va bene? Abbiamo un piano di backup in atto?
Rispondere a queste domande in modo preciso è la parte più difficile; l'attuazione dei cambiamenti è più facile.
Gestione dei cambiamenti e gestione della configurazione
L'ITIL raccomanda di implementare la gestione dei cambiamenti in combinazione con la gestione della configurazione, ma non è necessario che questa sia completa prima di poter iniziare con la gestione dei cambiamenti. La chiave è capire i punti di contatto tra le due. In parole povere, la gestione dei cambiamenti ha bisogno di una panoramica dell'infrastruttura per valutare l'impatto di una modifica. La gestione della configurazione necessita che si tenga traccia delle modifiche, in modo che il CMDB sia mantenuto aggiornato e fedele all'ambiente reale.
In questo articolo scoprirai sei semplici step per implementare un processo di gestione dei cambiamenti di successo in un'azienda, con descrizioni dettagliate dei flussi di lavoro, della categorizzazione, dei tipi di modifica e altro ancora.
Identifica il motivo per cui vuoi implementare la gestione dei cambiamenti ITIL

Prima di immergerci nell'argomento, dai un'occhiata a questi consigli e trucchi per avere successo nell'implementazione della gestione dei cambiamenti, per avere un'idea chiara di ciò che dovresti fare e perché. Tutte le attività di implementazione della gestione dei cambiamenti dovrebbero essere focalizzate sul raggiungimento degli obiettivi di cui sopra. Se qualcosa non può essere ricondotto a uno di questi obiettivi, probabilmente non è una priorità. Potrebbe esserti utile scrivere un riassunto del perché è necessario gestire il cambiamento, stamparlo in grande e attaccarlo a un muro dove tutti possono vederlo.
Sai di dover cambiare continuamente. Ma il problema del cambiamento è che a volte non è necessariamente facile da abbracciare e da attuare con successo.
Fattori di successo critici:
- Ottieni il buy-in dirigenziale per l'implementazione della tua gestione dei cambiamenti esponendo i benefici e gli obiettivi ad alto livello.
- Accetta una policy di cambiamento di alto livello che vieti le modifiche non autorizzate e dia alla funzione di gestione dei cambiamenti l'autorità di prendere decisioni e di gestire la resistenza.
Gestisci prontamente tutte le modifiche con ServiceDesk Plus.
Implementa subito la gestione dei cambiamenti!Comprendi l'importanza della gestione dei cambiamenti

Se vuoi migliorare la stabilità dell'infrastruttura, la qualità del servizio e l'agilità IT, la gestione dei cambiamenti è un "male necessario". È impopolare perché si tratta fondamentalmente di affermare il controllo. Gli informatici pensano già che spesso gli venga detto come fare il loro lavoro, quindi l'aggiunta di un processo di controllo dei cambiamenti ingombrante li rallenterà.
Per avere successo nella gestione dei cambiamenti, devi identificare le persone che saranno maggiormente interessate dalle modifiche proposte e far sì che investano nel progetto.
Un sondaggio globale di McKinsey che includeva oltre 2000 dirigenti ha rivelato che meno del 50% degli intervistati aveva raggiunto e sostenuto i propri obiettivi iniziali in termini di cambiamento. L'implementazione della gestione dei cambiamenti ITIL riguarda più le modifiche organizzative che quelle alle operazioni tecniche. Come qualsiasi altro cambiamento organizzativo, devi esporne il valore ai gruppi di stakeholder che saranno interessati dall'implementazione e coinvolgerli. Identifica il fattore WIFM. Ogni persona si chiede "What's in It For Me?" ("cosa ci guadagno io?"). È importante rispondere a questa domanda per ottenere il buy-in. Un buon punto di partenza è fare un elenco dei diversi gruppi che saranno interessati dall'implementazione. Analizza poi quello che fanno, come lo fanno e cosa cambierà per loro. In seguito comunica a ciascuno di questi gruppi cosa ci si aspetta da loro e quali benefici trarranno.
Fattori di successo critici:
- Comunica il "perché" prima di comunicare il "cosa"
- Rispondi alla domanda "cosa ci guadagno io?" per ogni gruppo di stakeholder.
Identifica cos'è la gestione dei cambiamenti ITIL e i suoi tipi

Non aspettarti che tutti siano sulla stessa lunghezza d'onda quando usi la parola "cambiamento". Significa cose diverse per persone diverse, quindi è essenziale avere una chiara definizione di un modello di cambiamento. ITIL raccomanda di definire un modello di cambiamento che raggruppi i cambiamenti in base alla portata, all'impatto e all'urgenza.
La gestione dei cambiamenti consiste nel bilanciare il progresso con il rischio, quindi un modello è una parte essenziale di un'efficiente gestione dei cambiamenti che consente di operare in fretta cambiamenti a basso rischio con il minimo costo e sfruttamento delle risorse. Senza questa distinzione, tutti i cambiamenti (non importa quanto piccoli) devono attraversare l'intero processo, il che può significare bloccare le persone con cambiamenti banali, mentre quelli più grandi e trasformativi possono subire ritardi. I livelli tipici di un modello di cambiamento possono includere quanto segue, da adattare alla tua azienda:
Tipi di gestione dei cambiamenti
Ci sono cinque tipi di gestione dei cambiamenti in un'azienda
- Modifiche standard
- Modifiche minori
- Modifiche normali
- Modifiche maggiori
- Modifiche d'emergenza
Modifiche standard
Cambiamenti semplici e a basso rischio e richieste di supporto con una procedura di esecuzione ben definita non richiedono una valutazione da parte della gestione dei cambiamenti, ma solo l'approvazione del line manager del richiedente. Per i tipi più semplici di modifica (ad es. il reset della password) potrebbe non essere necessaria alcuna autorizzazione. Le modifiche standard non generano richieste, perché la gestione dei cambiamenti non le valuta. Invece, per la massima efficienza, un sistema automatico di richiesta di assistenza o catalogo dei servizi dovrebbe gestire le modifiche standard con richieste che innescano automaticamente un flusso di lavoro in grado di incanalare le azioni di implementazione ai gruppi tecnici competenti.
Modifiche minori
I cambiamenti minori sono relativamente a basso rischio, ma hanno un impatto potenziale limitato. Pertanto, richiederanno una RFC formale e avranno bisogno di un semplice processo di gestione che bilanci il livello di rischio rispetto ai costi e alle risorse. Per tali modifiche, la pianificazione e l'approvazione possono essere gestite interamente dal change manager e non coinvolgere il Change Advisory Board (CAB).
Modifiche normali
I cambiamenti normali presentano un rischio moderato per la continuità del servizio e comporteranno la convocazione del CAB per la loro valutazione e pianificazione secondo un processo globale di gestione dei cambiamenti.
Modifiche maggiori
I cambiamenti più importanti sono significativi in termini di benefici aziendali, scala e rischio. Il livello di importanza e di rischio è notoriamente elevato, quindi un cambiamento importante coinvolgerà un gran numero di persone impegnate nella valutazione, nella pianificazione e nella messa in atto. A causa dell'alto rischio, un cambiamento importante di solito viene sottoposto ad un'autorità di modifica più alta per l'approvazione.
Modifiche d'emergenza
I cambiamenti di emergenza sono quelli che devono essere operati rapidamente in risposta a un bisogno immediato, come ad esempio un problema che sta disturbando le operazioni aziendali. Di conseguenza, i cambiamenti di emergenza comportano non solo il maggior rischio per le aziende, ma anche il maggior beneficio (ad esempio, il ripristino della continuità operativa).
L'Emergency CAB (ECAB) sarà convocato per affrontare tali emergenze in modo rapido e deciso. Il processo di gestione dei cambiamenti di emergenza sarà snello e mirato a operare un cambiamento il più rapidamente possibile, tenendo conto del rischio di aggravare il problema. Per questo motivo, verranno eseguiti alcuni test prima dell'implementazione, ma per qualche tempo potrebbe comunque essere necessario eseguire test e apportare modifiche più ampie.
Quando si classificano i cambiamenti in base al proprio modello, è meglio esagerare in prudenza. Associa i cambiamenti con rischio e impatto sconosciuto ad un livello elevato nel modello di cambiamento (ad esempio, normale o maggiore) per garantire che l'impatto potenziale sia valutato appieno e in modo corretto. Alla fine del processo, la fase di valutazione individuerà se la modifica può essere inserita in una categoria più bassa di un livello nel modello, ad esempio, e diventare un cambiamento standard che può in seguito essere gestito in modo più rapido ed efficiente.
Fattori di successo critici:
- Comunica una policy approvata dalla dirigenza per garantire che tutte le modifiche all'infrastruttura e ai servizi IT vengano eseguite attraverso la gestione dei cambiamenti e che le modifiche non autorizzate vengano interrotte.
- Implementa un modello di cambiamento per garantire che costi ed agilità siano bilanciati con il rischio.
La gestione dei cambiamenti richiede un approccio disciplinato al controllo dei medesimi, rafforzato dalla policy ufficiale e dal supporto dirigenziale. La funzione di gestione dei cambiamenti ha bisogno dell'autorità per far rispettare il processo in tutta l'azienda.
Aumenta la tua produttività IT con il modulo dedicato al cambiamento di ServiceDesk Plus.
Ottieni una demo gratuita della gestione dei cambiamenti!Definisci i ruoli e le responsabilità nella gestione dei cambiamenti

I processi hanno bisogno di persone che agiscano e prendano decisioni. Significa che ruoli e responsabilità chiaramente definiti sono indispensabili per garantire il mantenimento delle funzioni dirigenziali e una messa in atto senza intoppi. Quindi, di chi avrai bisogno per supportare il tuo processo di gestione dei cambiamenti?
Change manager
Quella del change manager non è una funzione popolare (soprattutto nelle prime fasi di un cambiamento), quindi ci vuole un certo tipo di persona per ricoprire questo ruolo. Coloro che cercano popolarità e feedback positivi non sono adatti. Nelle aziende di piccole e medie dimensioni, la persona che funge da change manager non ha necessariamente solo questo ruolo. A volte può essere il problem manager o il configuration manager, anche se questa soluzione presenta alcuni rischi potenziali legati all'autorità di una persona sulle modifiche e sull'aggiornamento del CMDB. Il ruolo di change manager non dovrebbe essere affidato all'incident manager/service desk manager a causa del conflitto di interessi tra i due ruoli. Nelle aziende più grandi, il ruolo di change manager può assumere la forma di un gruppo direttivo, guidato da un change leader che ha l'ultima parola sulle autorizzazioni. In generale, il change manager deve essere molto organizzato, comunicativo, diplomatico, comprensivo, deciso e, soprattutto, deve avere le spalle larghe.
Grandi competenze tecniche non sono essenziali, ma saranno certamente d'aiuto nella comunicazione con i team tecnici. Il change manager è responsabile della revisione delle RFC presentate, della programmazione delle riunioni del CAB, dell'autorizzazione delle modifiche, dell'aggiornamento delle registrazioni delle modifiche, del coordinamento della costruzione/verifica/attuazione delle modifiche, della revisione delle modifiche attuate, della produzione di report e del miglioramento del processo di cambiamento.
Assicurati di avere le figure chiave, soprattutto quelle in ruoli critici, che ti aiuteranno ad attuare i cambiamenti. Capiscono quello che stai cercando di realizzare e saranno volenterosi, non refrattari. Questo ti darà lo slancio per farcela.
Autorità in materia di cambiamenti
Ogni modifica richiede un'autorizzazione formale prima di poter essere attuata. A seconda delle dimensioni, dei costi e dei rischi legati alla modifica, è necessaria un'autorità appropriata per fornire questa approvazione. Chiaramente non è opportuno disturbare il CIO per l'approvazione di un reset della password, né che un utente finale approvi un aggiornamento dello switch di rete. Per una modifica standard, l'autorità può essere il/la richiedente o il suo line manager. In caso di modifica minore, il change manager sarà l'autorità responsabile del cambiamento. Per le modifiche normali, il CAB e il change manager costituiranno insieme l'autorità. Nel caso di modifiche maggiori, quelle con scala, costi, benefici e potenziale impatto commerciale significativi, l'autorità sarà rappresentata da un amministratore, un manager di livello c, o addirittura dal consiglio di amministrazione.
Il Change Advisory Board (CAB)
È responsabilità del CAB valutare ogni cambiamento dal punto di vista commerciale, tecnico e finanziario, e formulare raccomandazioni sull'impatto, la pianificazione e l'approvazione. L'appartenenza al CAB è flessibile e coinvolge persone provenienti dalle sezioni operazioni IT, sviluppo e business per garantire che tutti i punti di vista siano rappresentati nella discussione sull'implementazione di una modifica. Il change manager deciderà quali membri del CAB parteciperanno alle riunioni a seconda della natura delle modifiche in questione. Le riunioni del CAB sulle singole modifiche possono essere tenute virtualmente, ma il team di base dovrebbe anche riunirsi con periodicità per rivedere le policy e le procedure, i cambiamenti in corso e i cambiamenti in arretrato.
L'Emergency Change Advisory Board (ECAB)
L'ECAB (indicato dal ITIL come CAB Emergency Committee o CAB/EC) è un gruppo ristretto e centrale di membri del CAB, disponibile con breve preavviso per rispondere a cambiamenti di emergenza che devono essere effettuati a stretto giro (magari anche al di fuori del normale orario di lavoro) per porre rimedio a un problema urgente. L'ECAB è l'autorità che si occupa dei cambiamenti di emergenza e deve avere il potere di prendere decisioni critiche evitando l'escalation.
Fattori di successo critici:
- Ruoli e responsabilità ben definiti.
- Forti competenze nella gestione dei cambiamenti organizzativi.
- Supporto dirigenziale per affrontare la resistenza al cambiamento.
- Il CAB deve rappresentare tutti i gruppi di stakeholder, sia nel settore IT che in quello commerciale, compresi i business manager, gli utenti finali, gli sviluppatori, gli amministratori di sistema, il service desk, i clienti e i fornitori, sulla base dei singoli cambiamenti.
- Una interazione chiara e una buona comprensione tra il personale è necessaria quando si verificano scambi relativi alla gestione dei cambiamenti e ad altri processi di gestione dei servizi.
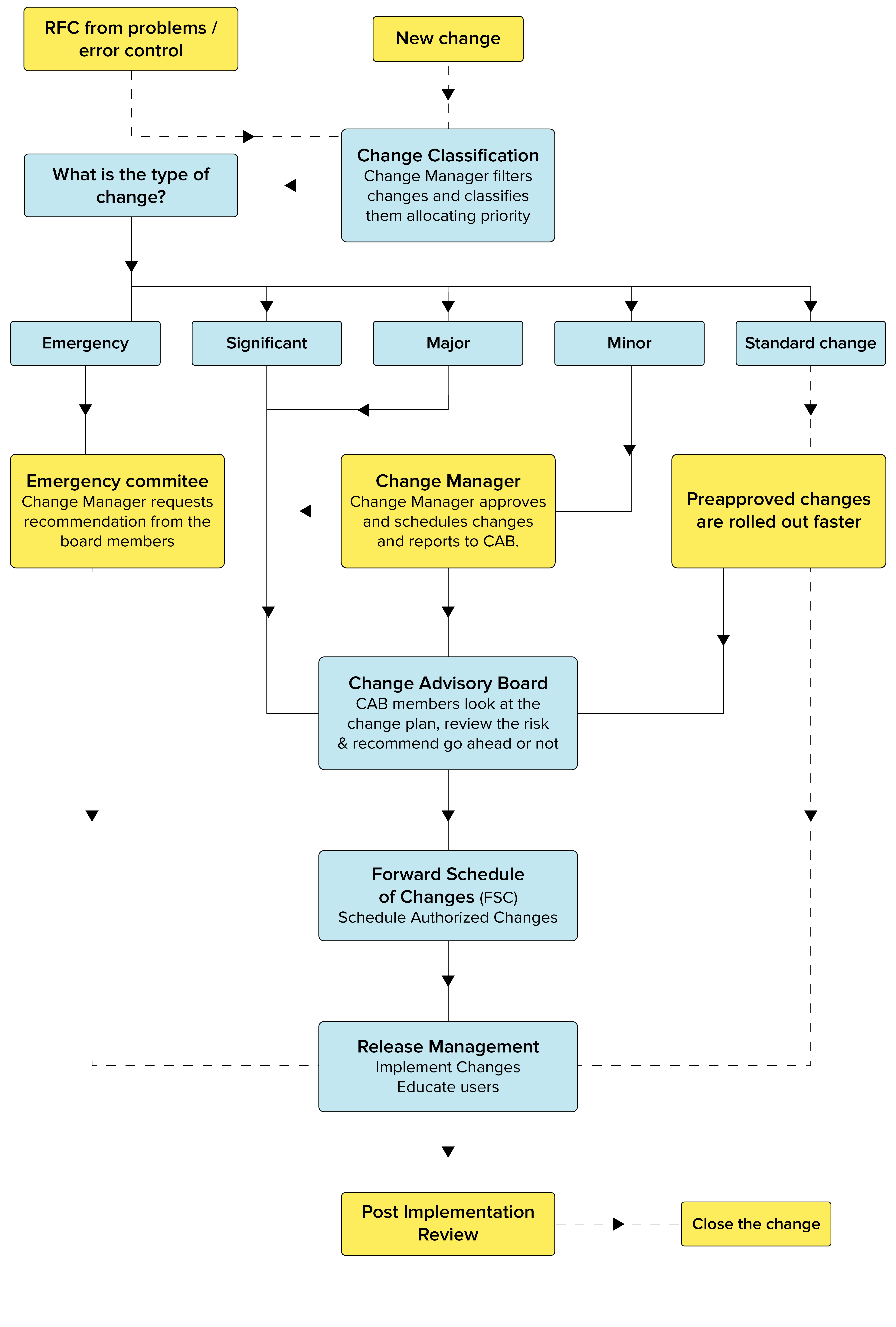
Progetta il flusso del processo di gestione dei cambiamenti ITIL

Le RFC devono passare attraverso un processo gestito per guidare la presa di decisioni e l'attuazione verso un esito positivo. Un processo formale di gestione dei cambiamenti è fondamentale per attuarli in modo rapido, efficiente in termini di risorse e a basso rischio.
Il processo di gestione dei cambiamenti non sarà mai corretto al 100% la prima volta, ma chi ben comincia è a metà dell'opera. Se il processo iniziale non è sufficiente per gestire i cambiamenti, assisterai un alto tasso di modifiche non riuscite. Dei cambiamenti non andati a buon fine significano lavoro extra per l'IT, un impatto sulla produttività aziendale e la perdita di ricavi. Se, alla fine del processo, ti guardi indietro per valutare quanto bene ha funzionato, potrai modificarlo per ottenere risultati migliori la prossima volta. Con il tempo, diventerà più efficiente ed efficace.
ITIL si concentra molto sul lato di processo della gestione dei cambiamenti, quindi è saggio consultare i volumi ITIL V2 Service Support o ITIL V3 Service Transition, tuttavia le raccomandazioni di ITIL in termini di processo sono le seguenti:
- Registrare - Tutte le modifiche all'infrastruttura devono essere registrate presentando una richiesta di modifica (RFC).
- Recensire - Il change manager agisce come gatekeeper e farà una rapida revisione di ogni RFC per decidere se procedere o meno. Si tratta di un cambiamento valido, specifico, vantaggioso, fattibile e necessario? In tal caso, l'RFC sarà accettata e classificata. In caso contrario, potrebbe essere respinta e restituita alla parte richiedente.
- Valutare - Il change manager e il CAB (composto da rappresentanti adeguati dell'azienda, della comunità degli utenti, dello sviluppo, del supporto e di eventuali terze parti) valuterà i costi, le risorse, i benefici e i rischi (compreso l'impatto sui servizi) e pianificherà l'attuazione del cambiamento, compresa una procedura di back-out.
- Autorizzare - Sulla base delle raccomandazioni del CAB, il change manager autorizzerà la modifica o la sottoporrà a un livello di gestione superiore per l'autorizzazione, a seconda del tipo di cambiamento e del potenziale impatto. Una volta autorizzata, la modifica deve essere aggiunta al Forward Schedule of Changes (FSC).
- Coordinare l'attuazione - È responsabilità del change manager coordinare l'attuazione del piano di modifica, compreso il garantire che le azioni di costruzione, test e implementazione siano effettuate nel modo giusto e al momento giusto, come concordato e pubblicato nell'FSC.
- Valutare e concludere - Se il cambiamento ha avuto successo, l'RFC sarà chiusa e il Post Implementation Review (PIR) inizierà a valutare il benefici della modifica e quanto bene il processo di cambiamento abbia supportato la sua implementazione. Il PIR risponderà a domande come: il cambiamento ha raggiunto l'obiettivo? Sono tutti soddisfatti dei risultati? Ci sono stati effetti collaterali? L'implementazione ha superato i costi, l'utilizzo delle risorse o i tempi di inattività pianificati? È così che il processo di gestione dei cambiamenti migliora senza sosta. Quanto appreso dall'esperienza può essere reinserito nel processo per renderlo più efficiente ed efficace.
Fattori di successo critici:
- Comunica il processo di cambiamento all'IT e all'azienda per migliorarne la comprensione e ridurre il numero di modifiche non autorizzate che eludono il processo.
- La maggior parte delle aziende avrà bisogno di strumenti per registrare le RFC, eseguire la classificazione automatica, innescare e gestire i flussi di lavoro del processo e sostenere la valutazione d'impatto con una visione dell'infrastruttura orientata ai servizi.
- Pubblica un FSC (un calendario di tutte le modifiche autorizzate) in un luogo accessibile a tutti gli operatori del settore.
- Assicurati che ogni RFC sia registrata con un numero e una data di riferimento univoci e che contenga il maggior numero possibile di dettagli su cosa sia la modifica richiesta e perché sia richiesta, oltre ai riferimenti al progetto o al problema che ne è la causa.
- Non attuare alcuna modifica senza un piano di back-out che possa essere utilizzato per tornare rapidamente ad una configurazione stabile se la modifica non va a buon fine.
- Assicurati che le modifiche e i piani di back-out siano testati in un ambiente sicuro, ad esempio una sandbox che rispecchi il più possibile l'ambiente reale.
- Incorpora il miglioramento continuo nella fase di valutazione per affinare il processo nel tempo.
Migliora le tue funzionalità ITSM come mai prima con la gestione dei cambiamenti di ServiceDesk Plus.
Acquista subito il modulo sul cambiamento!Misura i KPI della gestione dei cambiamenti

La gestione dei cambiamenti è uno dei processi ITIL più difficili da implementare, ma anche uno dei più preziosi e critici per aumentare la maturità dell'IT. Per mantenere lo slancio, è importante esporre il valore per il business rappresentato dalla gestione dei cambiamenti. I key performance indicator (KPI) variano da un'azienda all'altra, ma le seguenti metriche indicano in generale quanto la gestione dei cambiamenti stia funzionando bene, e il valore che questa sta apportando per la gestione dei servizi e il business.
I KPI si riferiscono:
- Al numero di modifiche riuscite
- Al numero di modifiche non riuscite che sono state annullate
- Al numero di modifiche arretrate
- Al numero di incidenti causati dalla modifica.
- Al numero di modifiche di emergenza/fuori orario
- Al numero di modifiche non autorizzate individuate
- Alle risorse utilizzate e ai fondi spesi per i cambiamenti
- Alla percentuale di modifiche apportate secondo l'FSC
Fattori di successo critici:
- Definisci una serie di KPI importanti per la tua azienda.
- Utilizza i KPI per comunicare regolarmente all'azienda e a specifici gruppi IT il valore rappresentato della gestione dei cambiamenti.
Conclusione

Un solido processo di gestione dei cambiamenti ITIL significa che l'IT può tranquillamente dire "sì" a più richieste di modifica da parte dell'azienda, e che può scrollarsi di dosso l'immagine di "divisione del no". Attraverso la gestione dei cambiamenti, l'IT può migliorare rapidamente la qualità dell'infrastruttura, ridurre le interruzioni di servizio ed essere più reattiva al business. L'azienda noterà senza dubbio la differenza.
Seguendo questo processo di implementazione in 6 step, puoi migliorare le probabilità di successo dell'implementazione, ridurre il time-to-value e ottenere supporto per ulteriori processi ITSM.
- Identifica il motivo per cui vuoi implementare la gestione dei cambiamenti ITIL
- Comprendi l'importanza della gestione dei cambiamenti
- Identifica cos'è la gestione dei cambiamenti ITIL e i suoi tipi
- Definisci i ruoli e le responsabilità nella gestione dei cambiamenti
- Progetta il flusso del processo di gestione dei cambiamenti ITIL
- Misura i KPI della gestione dei cambiamenti
ITIL® è un marchio registrato di AXELOS Limited. IT Infrastructure Library® è un marchio registrato di AXELOS Limited.
