Purchase
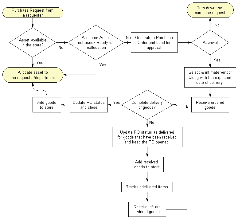
The Purchase module streamlines the procurement of required components and allows you to add them as unassigned assets. The Purchase module is tightly integrated with the Inventory. You can configure the vendor-related information and the products supplied by those vendors and their price quotes in ServiceDesk Plus - MSP . This information helps in making the choice of vendors while generating the Purchase Order (PO) by comparing the pricing of each vendor. The purchase process starts with a purchase request and is completed when the requested component or item has been purchased and reaches the requester of the purchase request. Below is the workflow that details the various steps involved in a purchase process.

To reach the purchase module, log in to the ServiceDesk Plus - MSP application using your user name and password and click the Purchase tab in the header pane.
