Travel requests
Knowledge is a process of piling up facts; Wisdom lies in their simplification.
Onboarding, as a process, was about creating an instance. The objective of such a process was to create an experience on the day of joining and a few days later. But what happens when we need a process that requires multiple instances to be created and can go wrong in different ways?
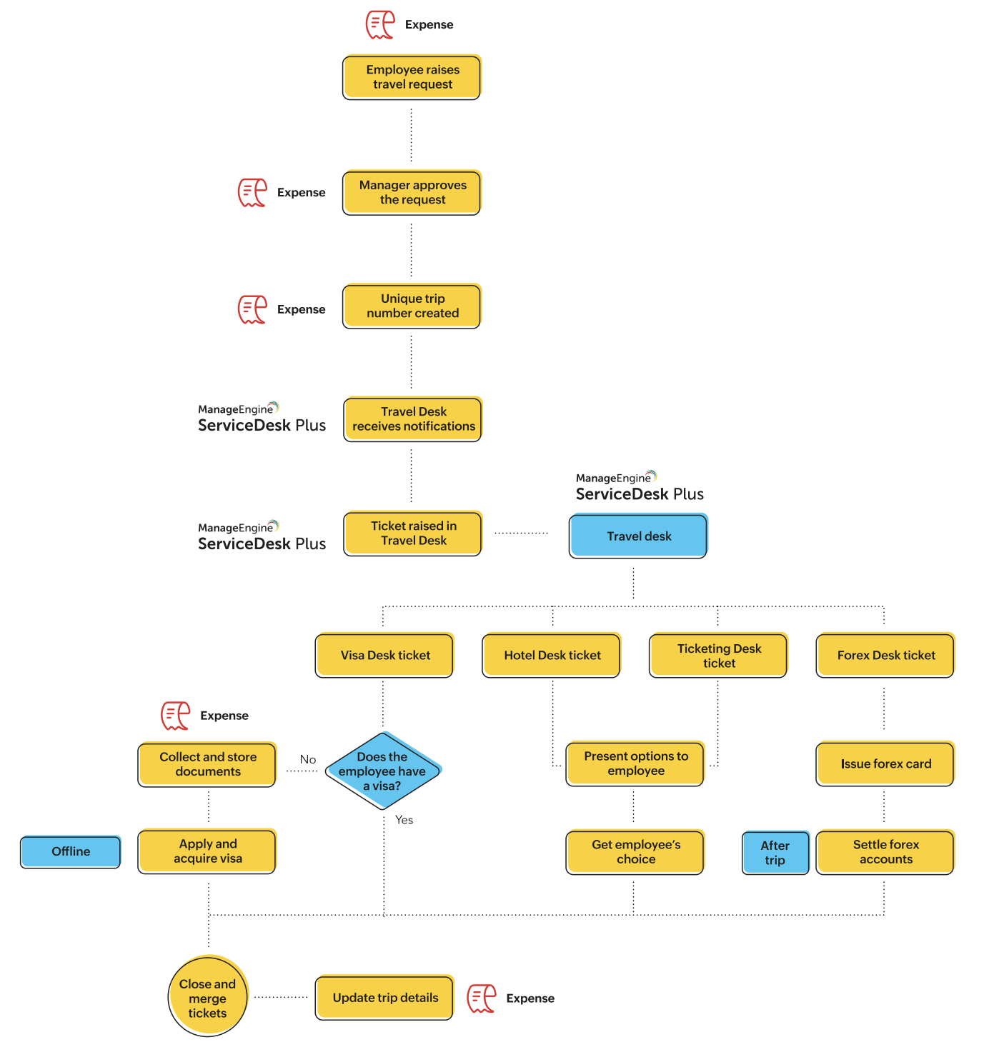
One such scenario is that of a travel request for a business trip to a foreign country. The process itself is quite straightforward.

We always treat onboarding as a repeatable process. For each onboarding request, a defined number of steps will help the people pull off the process, and we were never short of technology. Even for travel requests, we had a streamlined process. But we had to treat this scenario differently, because each travel request came with its unique complications.
However, we did establish a process, because it is necessary to help us deal with those unique complications.

The two main tools used for travel requests, Zoho Expense and ServiceDesk Plus, are equipped enough to take care of different functions. Zoho Expense collects all trip-related details in one portal, while ServiceDesk Plus facilitates all communication and processes between the Travel Desk and the traveler.
When a straightforward process like this is established, it’s tempting to wonder how there could ever be problems. Well, there can be issues, because travel requests are dynamic. They involve real-world problems that may be different for each traveler. The above process must be capable of handling that difference. The people involved in the process must be equipped to deal with uncertainties that arise at any given moment during travel.
Since the process also involves vendors, multiple agents, and employees, we faced complexities in areas like hotel bookings, document handling, cash management, and travel arrangements. We realized that the simple process needed tweaks and enhancements to face such problems. That is how we convert every travel request into an experience—by creating intricate solutions as part of the process, which equips the process to handle such intricate problems.
Our travelers did face such intricate problems, and here's how we dealt with them:

Inventory of information
We faced the above issue simply because there was no consistency in the collection of information. Zoho Expense solves this by facilitating the collection and storage of documents. Only during the first instance of an employee traveling do they need to store their documents. For every subsequent travel request they make, their documents can be fetched from their previous trip. A simple search for their name, employee ID, or the trip details would give the Travel Desk the required documents.
Value alert!
Why should we collect the same information from the same source more than once? The entire operation of processing documents and other information is performed with the minimal activity required.
Minimalism here is in the tool, which allows storage and search of crucial documents for travel.
Furthermore, these documents can only be viewed by the admin and not by anyone who can access the portal. This way, minimalism also helps to achieve privacy. In a process where vendors play a crucial role, privacy is also a crucial value to remember. We also have Zoho People integrated with Zoho Expense so that other details needed by the Travel Desk can be accessed without troubling the traveler.

Comfort under pressure
We must bring the experience factors especially when an employee is actively traveling. When there is an emergency, the traveler may need to get in touch with the agent directly. To facilitate this requirement, we have a dedicated Zoho Cliq channel for the Travel Desk, where the traveler can seek a Travel Desk technician’s help simply by sending a message in the channel. The technician will then contact the traveler personally to solve their problems
Value alert!
The element of personal interaction is always a crucial part of delivering a good experience. Though ServiceDesk Plus and Zoho Expense streamline the process of travel requests, a traveler’s experience is complete only when they can chat with the right people at the right time.
Through Cliq channels, we ensure the effectiveness of the process by providing a platform for personal interaction.
Furthermore, Zoho Expense facilitates this by integrating with Zoho SalesIQ, which enables the traveler to chat with an agent from Zoho Expense.

Consistency and continuity
The Travel Desk, with multiple technicians working multiple shifts, is a machine in itself. But we realized that should no way hinder the experience of a traveler. To them, it should just be one system—the Travel Desk and nothing more. To facilitate this, we needed to establish consistency in communication. Once a conversation happens between the traveler and the Travel Desk, subsequent communication must take off from exactly where and how it ended before.
Both of the Travel Desk’s primary tools, Zoho Expense and ServiceDesk Plus, take care of this. ServiceDesk Plus has the history of communications (along with timestamps) to ensure anyone who views the ticket can get an idea of what happened before. Likewise, Zoho Expense has a feature that allows technicians to comment inside the trip window. This way, there is both consistency and continuity.
Value alert!
All communication happening between the traveler and the Travel desk, as well as between technicians is absolutely clear to the traveler. This eliminates room for mistakes and helps the Travel desk rectify mistakes quickly. Clarity is not just about the end user knowing everything but about the system having all information in a palatable manner to all stakeholders.